他們都在搜索:經典教學、優勢、飛行小知識、有什么課程...
recommended
熱門推薦

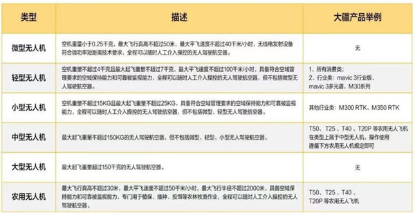
無人機執照機型分類

無人機可按飛行平臺構型,用途,尺度,活動半徑,任務高度等方法進行分類。
想考取無人機執照的你,了解無人機分類等級嗎?無人機執照,分類等級是越高越好嗎?
無人機尺度分類

目前,最常見的多旋翼無人機執照分類等級有小型和中型。小型和中型是根據無人機的重量所劃分的。小型和中型的區別就在于汽車駕照C1和C2的區別,中型可以飛小型的無人機,但小型不可以飛中型的無人機。
市面上應用的多旋翼無人機大部分是小型無人機,所以考取小型的無人機執照就可以完成大部分工作。


聯系我們
地址:烏市新市區銀川路匯文大廈9層C座 天山區中灣街45號
電話:18009918887 18999880367 17799280003 15160950001
網站建設 南寧網站建設 小程序開發公司 宿舍維修后勤工單報修系統
0991-6661983
*24小時招生?熱線,歡迎您的來電!